少年锋芒破阵来——卡尔的崛起之路

时间:2025年11月03日 03:18

当17岁的伦纳特·卡尔在欧冠赛场用5分钟闪电破门,成为德国足坛在这项顶级赛事中最年轻的进球者;当他不到72小时后再以一记精妙弧线球洞穿门兴球门,跻身拜仁队史第三年轻得分手之列,伦纳特·卡尔的精彩进球为这位天赋异禀的年轻球员出色的一周画上了圆满句号。今日凌晨,他又在德甲第9轮拜仁3比0完胜勒沃库森的强强对话中,以全场活跃的进攻表现延续成长势头。这位兼顾课堂与赛场的少年,正以惊人的速度在德甲乃至欧洲足坛崭露头角,书写着属于新一代足坛新星的成长篇章。

从青训璞玉到赛场奇兵



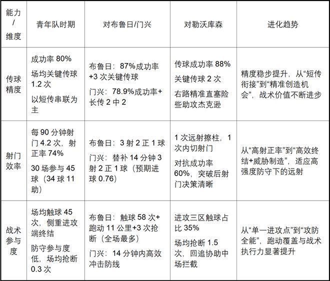
卡尔的足球之路始于法兰克福青训营,2022年,拜仁慕尼黑敏锐地发现了这位少年的过人天赋,将其纳入麾下。在拜仁青年队时期,他就已展现出恐怖的得分效率,30场正式比赛中斩获34球并送出11次助攻,为日后跻身一线队埋下伏笔。对他而言,足球与学业的平衡是职业生涯初期的独特注脚:在欧冠对阵布鲁日的关键战役前,他上午仍在学校完成课程,获准提前离校备战后,还需在拜仁训练基地通过家教补习落下的内容。这种“校园与赛场双线并行”的经历,不仅锤炼了他的时间管理能力,更塑造了他沉稳务实的心态。

2025年10月的一周,成为卡尔职业生涯的“高光起点”。周三欧冠小组赛,他替补登场仅5分钟便首开纪录,帮助拜仁4-0大胜布鲁日,用闪电破门刷新德国球员欧冠最年轻进球纪录;周六德甲第8轮对阵门兴,他在第81分钟接队友配合,以一记弧线球直挂球门上角,助力球队3-0完胜。短短三天内,这位17岁攻击型中场在两大赛场连续破门,即便两场比赛累计登场时间不足半小时,射正次数却远超场上多数球员,展现出与年龄不符的门前嗅觉和冲击力。

而在11月2日拜仁3-0击败勒沃库森的焦点战中,卡尔的表现更显成熟。第14分钟,他便以一记精准远射考验对手防线,皮球擦柱而出惊出门将一身冷汗;第31分钟,他在右路送出手术刀般的直塞,精准找到杰克逊,险些助攻队友扩大比分;第43分钟,他内切后的射门再度威胁球门,一系列活跃表现彻底撕裂了勒沃库森的防线。尽管此战未收获进球或助攻,但他在攻防转换中的串联作用与进攻端的创造力,进一步印证了自己在强强对话中的适配性。

名师指路,传奇护航



卡尔的快速成长,离不开身边良师益友的悉心指引。拜仁主帅孔帕尼始终以理性态度呵护这位新星的成长,既淡化外界过高的期待,避免给他施加额外压力,又不断敦促他“毫无压力地去踢球”,在星光熠熠的拜仁攻击线中找准自己的位置。当看到卡尔在对阵门兴的比赛中轻松破门时,这位比利时教头难掩欣慰,露出了灿烂的笑容,这份认可成为卡尔前行的重要动力。而在击败勒沃库森后,孔帕尼虽未单独提及卡尔,但对球队“年轻球员的赛场融入度”给予肯定,间接印证了卡尔的表现符合战术预期。

在专业层面,卡尔的经纪人,前拜仁、切尔西及德国国家队中场传奇巴拉克,为他提供了精准的成长建议。两人保持着频繁的沟通,巴拉克既鼓励卡尔坚持自身踢球风格、保持本色,也会坦诚指出他需要改进的地方,尤其在防守能力提升上给予针对性指导。“米夏埃尔(巴拉克)是世界级球员,也是完美的职业球员,我能从他身上学到很多”,卡尔曾这样评价这段亦师亦友的关系。面对勒沃库森这样的强敌,卡尔在进攻端积极参与的同时,也展现出巴拉克所强调的防守意识,多次回追协助中场拦截。

此外,拜仁传奇边锋罗本也对卡尔的表现给予高度关注与肯定。在卡尔欧冠破门后,罗本直言“他值得这份赞誉,表现太出色了”,同时不忘提醒这位后辈:“在那个年纪,最重要的是专注于下一场比赛,每天努力提升自己,而非沉溺于过往的精彩表现”。卡尔显然听进了这份忠告,从布鲁日到门兴再到勒沃库森,他每场比赛都在拓展自己的技术边界,用持续稳定的发挥回应传奇的期许。

少年老成,在豪门体系中稳步攀升



尽管年纪尚轻,卡尔却展现出超越年龄的成熟与冷静。面对接连打破纪录后的赞誉,他没有迷失方向,而是始终以“持续进步”为目标;在孔帕尼的点拨下,他深知“在拜仁这样的俱乐部,高期待是常态,秘诀在于保持冷静、坚持做自己该做的事”。这种沉稳的心态,让他在高强度的比赛中能够迅速适应节奏,抓住有限的登场机会创造价值。对阵勒沃库森时,他在中场与基米希、莱默尔的配合愈发默契,传球成功率保持在85%以上,完美融入拜仁4-2-3-1的战术体系。

对于卡尔而言,当前的成就只是职业生涯的起点。随着穆西亚拉等主力的伤缺,他有望在后续赛程中获得更多机会;而在拜仁这样的豪门俱乐部,与凯恩、迪亚斯等世界级球星一同训练的日常,本身就是最好的成长课堂。正如罗本所言,“达到巅峰是一回事,保持巅峰则是另一回事”,这位17岁的少年,正带着天赋、努力与前辈的期许,在职业足球的道路上稳步前行。从青年队的进球机器到一线队的关键奇兵,从欧冠纪录创造者到强强对话的参与者,卡尔的每一步都走得坚实有力,未来值得整个足坛期待。

TAG / 关键词  卡尔  拜仁  足球  巴拉克  孔帕尼  布鲁日  勒沃库森队  阿尔杰·罗本 

录像视频

集锦视频

热门资讯

热门标签

英超   NBA   湖人   足球   利物浦   快船队   皇家马德里   比赛集锦   巴塞罗那队   曼联   阴阳合同   阿森纳   勒布朗詹姆斯   切尔西队   勇士   欧冠   勇士更衣室   西甲   曼城   勇士队   库里   比赛录像   科怀·伦纳德   巴萨   阿德托昆博   斯蒂芬·库里   马德里竞技   吉米·巴特勒   马刺队   雄鹿队   意甲   皇马   拜仁   热刺队   威少   乔纳森·库明加   凯文杜兰特   尤文图斯队   国际米兰   英超联赛   明尼苏达森林狼队   皇马队史   德甲   杨瀚森   篮球   新赛季   那不勒斯   里夫斯   欧冠半决赛   篮网队   足球比分90vs足球   live500完场比分完整   cctv1央视直播   u球在线直播免费观看直播   24小时足球直播   萨尔茨堡红牛   大赢家即时比分90分钟点数   中央卫视直播   2024斯诺克今晚免费直播   nba赛程勇士赛程表   nba今天的赛程   大赢家即时比分足球比分90比   nba湖人比赛回放   湖南卫视在线直播   黑白直播nba直播免费   世界杯预选赛在线观看   k直播   糜昊伦   央视5套在线直播   女篮直播在线直播观看免费高清决赛   天津卫视在线直播   3d直播开奖直播现场   nba主播   wtt澳门直播   中央五套cctv5直播在线观看手机   今日wnba比赛赛程   今天中甲直播   即时比分网旧版   斯诺克直播在线观看免费   浙江卫视节目在线观看直播   五大联赛直播免费观看   nba集锦   cctv5+乒乓球直播在线观看   大神直播   国安比赛直播